新闻

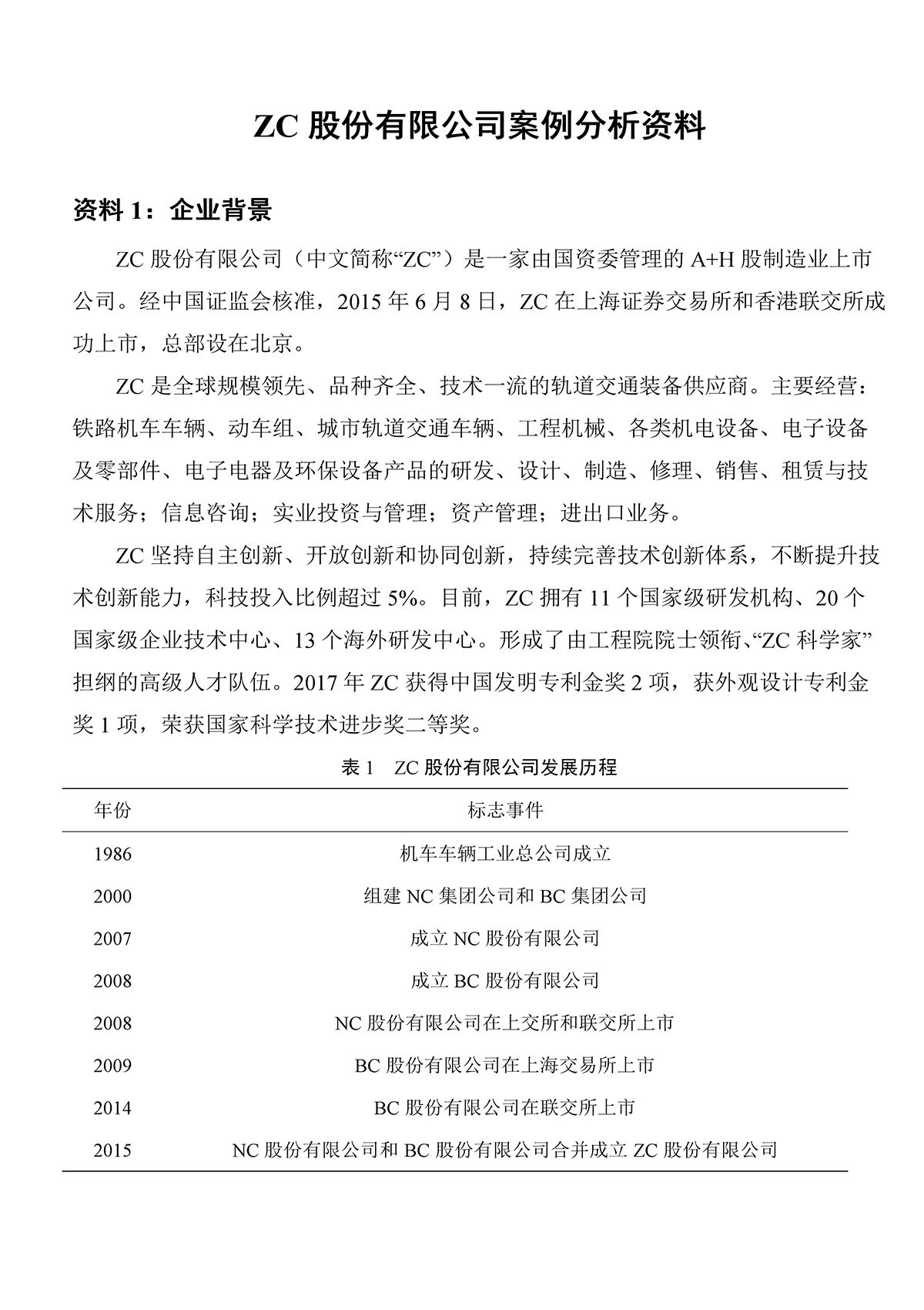
全国管理会计案例分析-大赛案例
发表时间:2019-04-30     阅读次数:     字体:【


 
上一篇:2019“金蝶杯”全国大学生管理会计案例分析大赛正式启动
下一篇:初赛|2019年“金蝶杯”全国大学生管理会计案例分析大赛吉首大学校区圆满结束!!!
  • 主办单位:中国商业会计学会
  • 协办单位:金蝶软件(中国)有限公司
    金蝶精一信息科技服务有限公司
  • 承办单位:慧财国际教育有限公司
大赛组委会联系方式:
联系人:张老师、汪老师
联系电话:0731-84484400 84414455 13308454441 18175138386
大赛QQ群:436903023
邮箱:3261349002@qq.com
扫码加入大赛交流群